观山海家园售楼处(观山海家园)首页网站-观山海家园营销中心欢迎您-楼盘详情-最新价格-户型图-容积率#售楼处
扫描到手机,新闻随时看
扫一扫,用手机看文章
更加方便分享给朋友
✨观山海家园✨✽✽✽✽
💎观山海家园售楼处电话☎:4009027191【售楼处认证】⭐⭐⭐⭐
⭐在售户型图⭐项目介绍⭐最新房源⭐周边配套详细解
⭐*开发商营销中心诚挚邀请,一键预约,尊享内部折扣!匠心独运的精品项目,恭候您的品鉴与选择!
✅为给您更好的看房体验请提前来电预约(给您预留现场销售和停车位)
✅注意:本项目不收任何费用,售楼中心〢欢迎来电咨询〢
观山海家园售楼处电话☎:400-902-7191【售楼处认证】⭐⭐⭐⭐
观山海家园营销中心电话☎:400-902-7191【营销中心认证】⭐⭐⭐⭐
观山海家园销售中心电话☎:400-902-7191【销售中心认证】⭐⭐⭐⭐
『观山海家园』位于南山区南山街道荔湾社区荔湾板块,大南山生态郊野西侧山脚下,兴海大道与沿山路交汇处,临泛海城市广场、康城华府、德尚世家小区,距离5线荔湾站步行约650米。
一生总要住一次低密小高层
【前海里】三湾两城一山,约650米两个红绿灯的距离,转瞬2.9km²妈湾理想城市
【超低密】深圳罕见约2.66超低密山居,将建筑让位于自然,至阔46米楼距赏山园双境
【度假山居】约4.2万㎡度假式纯粹大社区,三面环山,享大南山一线山景,前海高端改善的舒居偏爱
建筑布局:点板结合,美学天际线
🔘限高80米:层高17-25层
🔘点板结合布局:2栋板楼+8栋塔楼
🔘顺应山体走势,高低错落的美学天际线

度假园林:回到家,一秒切换度假模式
🔘酒店式落客大堂
🔘轻奢水院+风雨连廊
🔘近10米水庭院瀑布
观山海家园售楼处电话☎:400-902-7191【售楼处认证】⭐⭐⭐⭐
观山海家园营销中心电话☎:400-902-7191【营销中心认证】⭐⭐⭐⭐
观山海家园销售中心电话☎:400-902-7191【销售中心认证】⭐⭐⭐⭐
🔘观山泳池
🔘儿童乐园
🔘五大森系活力花园
归家台地花园、堂前休闲花园、山野风情花园、康体花园、颐养林荫花园
社区配套:全生命周期社区
🔘社区商业:项目自带约 6000㎡商业
🔘公交首末站:约3200㎡
🔘社康中心:约1400㎡
🔘老年人日间照料中心:约1500㎡
约2.66的低密度纯住社区
回顾近十年入市的核心区新盘,恐怕很难再找到一个容积率低于3的产品了。寸土寸金之下,深圳如今的住宅容积率普遍高达5-7。
这也让观山海家园约2.66的容积率,弥足珍贵。
约4.2万㎡的围合空间,仅打造了800多户纯商品住宅。
住户更少,无需挤着用公共设施与配套。
也无人才房、安居房等,整体社区氛围纯粹。
▲项目效果图(仅供参考)
楼高不超过25层、车位比1:1.13。
与深圳新盘动辄40-50层、车位比不及1:1的情况不同,观山海家园做到了:
层高仅17-25层,蓝天白云不被遮挡,候梯时间也大大缩减;
车位比1:1.13,不用苦恼停车难、浪费时间到处找车位。
真正的美好家园,合该提高你的生活效率、居住舒适度。
▲项目效果图(仅供参考)
轻奢酒店式社区。
一个项目的品质,其实都藏在细节里。
而观山海家园,似乎要将轻奢品质,刻进每一处细节里,等待与业主不期而遇。
比如已是实景的轻奢水院。
复古的中式庭院,配以波光水景、八块石板组成的归家轴线,上聚四方雨水、下集四水归堂,寓意四平八稳、八方来财。
阳光洒落,浮光跃金;微风轻拂,水波粼粼。
兼具视觉与寓意上的美,设计巧妙至极。
基本信息
【占地面积】42047.29㎡
【建筑面积】163053.36㎡
【计容建面】116449.12㎡
【容积率】2.66
【绿化率】30.85%
【用地性质】住宅用地
【产权年限】70年
【产权期限】2023年04月至2093年4月
【主要业态】商品住宅、裙房商业、社康、公交首末站、社区老年人日间照料中心等
【物业费】6.8元/月/㎡
【建筑层高】住宅17-19-23-24-25层;裙房2-3层;景观廊架1层
包含12栋住宅楼,涵盖塔楼、板楼结构,主力户型为95-138㎡的3-4居室
【标准层高】1-2-5-6栋3米;3-4栋3.05米
【房源数量】870户
【梯户比】2梯2户;2梯4户;2梯5户
【车位数】987辆
【交房标准】装配式简装
【交房时间】2026年年底
【物业公司】远洋
观山海家园售楼处电话☎:400-902-7191【售楼处认证】⭐⭐⭐⭐
观山海家园营销中心电话☎:400-902-7191【营销中心认证】⭐⭐⭐⭐
观山海家园销售中心电话☎:400-902-7191【销售中心认证】⭐⭐⭐⭐
观山海家园的户型使用率都超过了90%,最高可达97%!远超深圳普遍80%的水平!
具体来看:◎ 建面约95㎡3房2卫
经典竖厅设计,动静分明、空间分布科学。
公区无承重墙,可改为LDK一体化空间,灵动大气。
餐客厅超7米的嵌入式空间,能“隐形”玄关柜、电视柜、收纳柜等,带来巨大收纳空间,也更显平整洁净。
约6.3米大阳台,让山林美景成为居家装饰。
▲美学样板间实拍
主卧套间,拥有270°视野,窗外风光躺着看!
大次卧拥有“三面下床”舒阔空间,小次卧L型飘窗,带来灵动改造空间。

◎ 建面约110㎡4房2卫:
双龙抱珠格局,适合2-3代同堂,不同作息也不会相互干扰。
8个飘窗、超13米南向采光面:
使得全屋无暗角、南北通透,舒适度拉满。
餐客厅超20㎡,大气奢阔;
与相邻次卧间无承重墙设计,可改为大横厅。
▲美学样板间实拍
U 型厨房带来超大料理台面,烹饪随心。
南向大阳台,花园与山景,尽收眼底。
3个卧室都有L型飘窗,造价更贵,视野与空间体验感更绝。

◎ 建面约113㎡4房2卫:
南北通透的横厅设计,通透性与空间感绝佳,尽显奢华。
约27㎡餐客厅,将过道纳入,不浪费空间;
加上约6米长阳台与飘窗空间,尊贵大气。
观山海家园售楼处电话☎:400-902-7191【售楼处认证】⭐⭐⭐⭐
观山海家园营销中心电话☎:400-902-7191【营销中心认证】⭐⭐⭐⭐
观山海家园销售中心电话☎:400-902-7191【销售中心认证】⭐⭐⭐⭐
▲美学样板间实拍
U型大厨房出餐厅,可改为开放式厨房,或设置岛台,灵动多变。
主卧套间设计,自带超7米L型大飘窗,私享奢华空间与景致。
3个次卧既能满足多孩家庭需求,又能用作兴趣间、书房等,随家庭需求而变化,使用灵活。

可以说,无论是价格、景观、还是产品,这一批房源都是上上之选。
观山海家园售楼处电话☎:400-902-7191【售楼处认证】⭐⭐⭐⭐
观山海家园营销中心电话☎:400-902-7191【营销中心认证】⭐⭐⭐⭐
观山海家园销售中心电话☎:400-902-7191【销售中心认证】⭐⭐⭐⭐
01交通配套
轨道交通:
项目距离5号线荔湾站,步行750米便捷范围之内。目前,5号线悲伤铁路公园站可换成9号线,持续北上可达前海、宝安新老中心、南山重点区、蛇口、西丽、等核心地带;南下可换成2号线可达蛇口、后海、华侨城等核心区。此外,未来将规划15、21、27、穗莞深城际等多条轨道交通串联前海与其他重点片区。

02商业配套
旁边是泛海城市广场购物中心,基本可以满足日常生活。不远处是印里首期商业(约3万平)已经正式开业,会有愈欣书店、SEESAW咖啡、罗森便利店、丘大叔柠檬茶等多个品牌入驻,远点还有前海山姆会员店,前海万象中心!

03教育配套
项目周边拥有15所幼儿园、4所义务教育学校,还有荔湾小学和深大附中等学校都在周边。此外项目靠近多所国际学校,拥有3000到5000个名额,包括荟同国际学校、礼德国际学校、英国国王学校(深圳分校)以及深圳哈罗国际学校。
04公园配套
项目周边生态资源丰富,紧邻大南山,享有大南山一线山景;周边还有月亮湾公园、荔林公园、小南山公园、青青世界等生态资源;
✨观山海家园✨✽✽✽✽
观山海家园售楼处电话☎:400-902-7191【售楼处认证】⭐⭐⭐⭐
观山海家园营销中心电话☎:400-902-7191【营销中心认证】⭐⭐⭐⭐
观山海家园销售中心电话☎:400-902-7191【销售中心认证】⭐⭐⭐⭐
🔥可来电话预约销售顾问,专业一对一热情服务让您用专业眼光去购房!
免责声明:部分信息来源于网络,如果侵权,请联系及时删除,联系电话:4009027191
房产信息:
2025年5月,浙江、四川率先发行收购存量商品房的专项债,意味着地方收购存量商品房进程取得了新突破,引起了市场关注。此次浙江、四川发行专项债用于收购存量商品房涉及多个项目,债券总金额接近20亿元,为各地提供了参考样本,预计后续专项债收购存量商品房也有望加速。

政策梳理:政策持续落位,为收购存量商品房提供资金支持
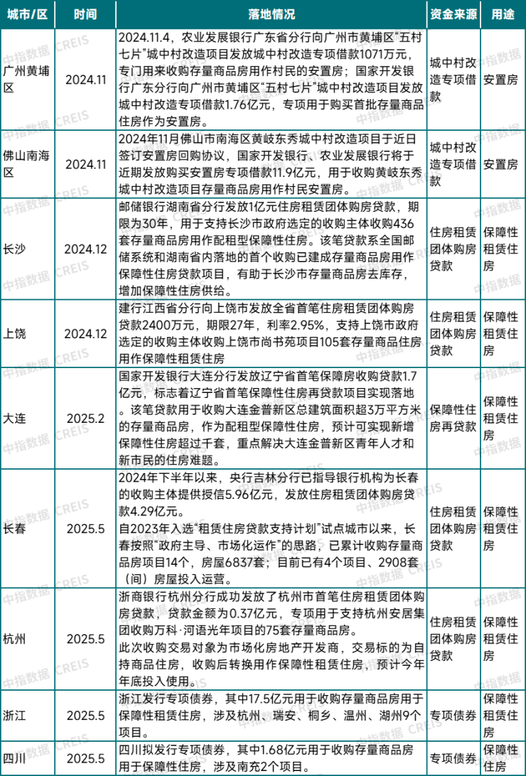
早在2023年2月,央行就设立“租赁住房贷款支持计划”,额度为1000亿元,支持金融机构在8个试点城市发放租赁住房购房贷款。2024年以来,中央及监管部门对收购存量商品房的资金支持政策持续落地,当前各地收购存量商品房的资金来源主要包括住房租赁团体购房贷款、保障性住房再贷款、专项债券等,各项支持政策落地时间及主要内容见下表:

数据来源:政府网,中指数据CREIS(点击查看)
政策研究:https://u.fang.com/ytcrnn/
中指研究院长期跟踪中央及全国各地房地产相关政策,持续为政府部门和企业提供政策监测服务,为各地政府完善房地产政策工具箱提供参考借鉴,同时帮助企业跟踪政策变化,更好地把握政策窗口,点击了解详情。
不同资金在利率和贷款年限上存在差异。
住房租赁团体购房贷款:贷款年限不超过30年,利率由商业银行根据借款人风险状况、风险缓释措施等因素合理确定,参考已落地贷款,2024年12月,建行江西省分行向上饶市发放住房租赁团体购房贷款2400万元,期限27年,利率2.95%。整体来看,住房租赁团体购房贷款的年限较长,但利率相对也较高;
保障性住房再贷款:2024年5月设立时央行发放的利率为1.75%,期限最长为5年(展期4次),期限较短,21家全国性银行向各地国企发放资金时通常要在1.75%的基础上加点,实际发行的贷款利率整体或在2.5%以上,部分甚至接近3%;2025年5月7日央行下调结构性货币政策工具利率0.25个百分点,保障性住房再贷款利率降至1.5%;
地方政府专项债券:从已发行的用于收购存量商品房的专项债券来看,发行利率在1.3%-2.13%之间,专项债券的期限分别为10年、20年、30年。对比来看,专项债券是利率水平较低且期限较长的一种方式。

数据来源:中指研究院综合整理
政策研究:https://u.fang.com/ytcrnn/

进展:各地收购存量商品房持续推进,专项债券收购迎来突破

数据来源:各地官方网站,中指研究院综合整理
政策研究:https://u.fang.com/ytcrnn/
2024年四季度以来,部分城市通过一些创新举措在收购存量商品房方面取得了一定效果。如广州、佛山将收购存量商品房与城中村改造相结合,广州、佛山部分城中村改造项目使用城中村改造专项借款收购存量商品房作为安置房,一方面加速了城中村改造项目的推进,另一方面也助力库存去化。据报道,截至2025年5月30日,黄埔全区通过“房票安置”模式累计完成认购商品房1100余套,去化面积近10余万平方米,拉动资金流转超20亿元。

数据来源:各地官方网站,中指研究院综合整理
政策研究:https://u.fang.com/ytcrnn/
今年5月浙江、四川先后发行专项债券收购存量商品房。自2024年10月财政部发声支持专项债券收购存量商品房以来,用于收购存量商品房的专项债券在浙江、四川先后发行落地,两省均为专项债券“自审自发”试点省份,也是首批专项债券得以率先落地的原因之一。
从金额来看,浙江、四川两地用于收购存量商品房的专项债券分别为17.5亿元、1.7亿元,分别占各省当期发行新增专项债券的3.2%、0.6%(浙江、四川当期分别发行新增专项债券552.7亿元、284.3亿元),合计发行金额19.2亿元,整体规模不高。
从收购项目的企业性质来看,两地合计11个收购项目,其中7个项目为地方国企所有,2个为混合所有制企业项目,2个为民企项目,地方国企的项目是收购主力,其收购金额达16.5亿元,占比超85%。
从收购价格来看,收购定价多通过备案价折扣的方式进行,如湖州南湖区多项目收购价格约为备案价格的90%左右;杭州祥生・银湖新语项目收购房源为企业自持商品房及车位,温州三个项目收购房源均为企业配建的政策性住房,因此收购价格折扣较大,如万科・欧洲华庭,协商确定本次收购户型建筑面积90、120平方米的价格在国有建设用地使用权出让合同约定指定销售价基础上再进行9折,分别按备案价的63%、54%进行计算。
从收购房源用途来看,多数收购项目用于保障性租赁住房,其中南充仪陇县项目部分收购房源用于配售型保障房。值得注意的是,湖州溪畔居等项目先期用于保障性租赁住房,在运营期满后出售房产,即先租后售,项目整体运营收入包括保障性租赁住房的租金收入、出售房产收入、停车费收入。

展望:未来专项债收购存量商品房推进节奏有望加速,加快各地去库存,改善市场供求关系
本次浙江、四川率先发行用于收购存量商品房专项债券规模较小,更多起到信号作用,为后续加大发行规模积累经验,并为其他省市提供参考借鉴。
专项债券为各地收购存量商品房提供了成本更低、期限更长的资金来源,一定程度有利于疏通当前各地收购存量商品房中的部分卡点问题,也有利于加快各地去库存工作,直接改善供求关系,促进房地产市场修复。
另外,两地收购存量商品房的定价方式及运营模式也为其他城市提供参考,预计短期更多地区或将发行专项债收购存量商品房,特别是专项债券“自审自发”试点地区可能加速落地。
声明:本文由入驻焦点开放平台的作者撰写,除焦点官方账号外,观点仅代表作者本人,不代表焦点立场。
