深湾睿云中心售楼处(深湾睿云中心)首页网站-深湾睿云中心营销中心欢迎您-楼盘详情-最新价格-户型图-容积率#售楼处
扫描到手机,新闻随时看
扫一扫,用手机看文章
更加方便分享给朋友
✨深湾睿云中心✨✽✽✽✽
💎深湾睿云中心售楼处电话☎:4009027191【售楼处认证】⭐⭐⭐⭐
⭐在售户型图⭐项目介绍⭐最新房源⭐周边配套详细解
⭐*开发商营销中心诚挚邀请,一键预约,尊享内部折扣!匠心独运的精品项目,恭候您的品鉴与选择!
✅为给您更好的看房体验请提前来电预约(给您预留现场销售和停车位)
✅注意:本项目不收任何费用,售楼中心〢欢迎来电咨询〢
深湾睿云中心售楼处电话☎:400-902-7191【售楼处认证】⭐⭐⭐⭐
深湾睿云中心营销中心电话☎:400-902-7191【营销中心认证】⭐⭐⭐⭐
深湾睿云中心销售中心电话☎:400-902-7191【销售中心认证】⭐⭐⭐⭐
SIC深湾睿云中心作为深圳湾超级总部基地(以下简称“深超总”)首个入市的超高层商务综合体,集商业、酒店、办公等业态于一体,是深铁集团打造的全新TOD城市垂直综合体。
SIC深湾睿云中心坐落于深超总“中央绿轴”的西面,连接2、9、11号线3条地铁线路,紧邻规划中的地铁29号线以及穗莞深、深莞城际轨道交通网络,预计日均可承载150万人次客流量。深铁集团充分发挥TOD一体化开发优势,依托“六轨六站”为基底,融合地下轨道、地下商业、地下道路、地下停车及下沉广场为一体的地下交通系统,实现多业态与轨道交通的全方位连接,将一站式满足市民餐饮休闲、文化娱乐、健康管理、社交沙龙、绿色办公等五大城市功能需求。
大厦名称:深铁睿云中心
别名:SIC超级总部(深湾睿云中心)
建筑高度:358.7米
大堂高度:1楼约11.4米/5楼约9.6米
标准层面积:约2800㎡
可租赁面积:120-300-500-800-1200-2000-2500-2800㎡面积不等
层高/净高:4.2米 / 约3米;
部分楼层预留8.4米双层挑高空间
租金价格:150元/㎡/月
管理费:38元/㎡/月(含空调费)
空调使用时间:工作日早8晚8;加时空调计流量
使用率:60%
电梯数量:59部进口通力电梯,其中办公区26部
交付标准:超甲顶配交付(150mm钢制架空地板、电动窗帘安装到位,模块化天花配材等,公区精装)
停车位/停车费:约1130个;月卡:1200元/个
物业公司:万物梁行
地理位置:深圳市南山区深湾一路与白石三道交汇处
交通:负二层直达9/11号线红树湾南站、2/8号线红树湾站;穗莞深城际铁路
项目基本信息
开发商:深圳地铁/万科集团
占地:5.7万/平
建面:46万/平
年限:40年
产品:340-480-620平
梯户比:2梯1户,专梯入户
深湾睿云中心售楼处电话☎:400-902-7191【售楼处认证】⭐⭐⭐⭐
深湾睿云中心营销中心电话☎:400-902-7191【营销中心认证】⭐⭐⭐⭐
深湾睿云中心销售中心电话☎:400-902-7191【销售中心认证】⭐⭐⭐⭐

在售面积:(44--64层)
340/480/620平(三至五房)
340平三套房总价4500--5800万 3套房,套房设计,带多功能藏宝阁。
480平3+1房总价7000--8500万 3+1房(三套房)客厅105平,主卧65平奢阔设计。
620平4+1房总价9000---1.06亿 4+1房(4个套房)SIC在售最大面积。
交楼:2023年12月31精装交付

【户型鉴赏】
深湾睿云中心售楼处电话☎:400-902-7191【售楼处认证】⭐⭐⭐⭐
深湾睿云中心营销中心电话☎:400-902-7191【营销中心认证】⭐⭐⭐⭐
深湾睿云中心销售中心电话☎:400-902-7191【销售中心认证】⭐⭐⭐⭐
深湾睿云中心售楼处电话☎:400-902-7191【售楼处认证】⭐⭐⭐⭐
深湾睿云中心营销中心电话☎:400-902-7191【营销中心认证】⭐⭐⭐⭐
深湾睿云中心销售中心电话☎:400-902-7191【销售中心认证】⭐⭐⭐⭐
项目区位及交通
🔗与世界强者为邻:实业总部云集,目前入驻及在建总部企业包括深圳地铁、万科集团、中国电子、OPPO、京东、招商银行、中信证券、深湾发展/深投控等16家500强总部及创新龙头企业等,将打造为彰显深圳城市地位和全球形象的新名片
与高净值人士为邻:地处传统豪宅片区,一公里半径内有红树西岸、中信红树湾、京基御景东方、瑞河耶纳等高端住宅社区,单价超12万元。业主涵盖金融、科技各行业企业主及高管,拥有大量高净值人群以及政企资源
🔘南北至滨海大道与深南大道,毗邻深圳湾口岸、皇岗口岸
🔘2/9/11号线【红树湾南站】【红树湾站】无缝接驳写字楼B2层,片区内通达性最佳办公首选
🔘位居深圳几何中心,2/9/11号线高效地铁网络,全线贯穿福田CBD、前海、南山中心区、宝安、罗湖、蛇口;驾车抵达全市主要商圈仅8-20分钟
建立高铁枢纽和预留港深海底通道接口,以实现更快速的隧道连接与更便捷的海路联系,至亚洲金融中心只需15分钟,至香港国际机场、宝安国际机场只需20分钟,使深圳湾超级总部无缝对接全球资源及全球基础设施!
8大项目产品亮点
一、【358米总部旗舰】:
深圳TOP10超高层,屹立深圳湾畔,证言企业实力、彰显企业形象,名企纷纷进驻
二、【270°大湾区景观】:
坐享270°大湾区景观,海天一色,城市与绿地尽收眼底
三、【大新风量配置】:
优于国家标准30%,优于10%,大风量新风供应,员工效率高
四、【流量计费加班空调】:
满足企业24h空调需求,加班空调按流量计费,单价远低同行,对比VAV空调单层可节约50万/年能耗费用
五、【双层挑空大堂】:
满足租户总部大堂设计使用需求,并附赠核心筒额外空间,展示公司形象,彰显公司实力
六、【省心省力二装】:
发挥集采资源优势,为企业提供高标准规范精装二次消防、空调供方,节约成本30%以上,整层可节约15万元以上成本
七、【超级能量中心】:
餐饮美食、运动健身、健康三大业态汇集,提供总部式的一站式配套,足不出户,享受便利
八、【SUPER OS商服体系】:
提供空间共享/商务配套/社群建设/政企连接/产业服务/物业服务等商服体系,为企业发展保驾护航。

✨深湾睿云中心✨✽✽✽✽
深湾睿云中心售楼处电话☎:400-902-7191【售楼处认证】⭐⭐⭐⭐
深湾睿云中心营销中心电话☎:400-902-7191【营销中心认证】⭐⭐⭐⭐
深湾睿云中心销售中心电话☎:400-902-7191【销售中心认证】⭐⭐⭐⭐
🔥可来电话预约销售顾问,专业一对一热情服务让您用专业眼光去购房!
免责声明:部分信息来源于网络,如果侵权,请联系及时删除,联系电话:4009027191
房产信息:
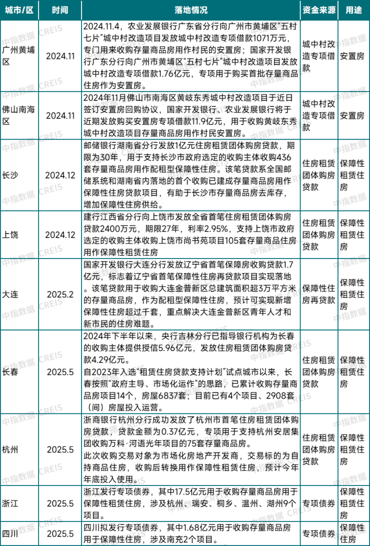
2025年5月,浙江、四川率先发行收购存量商品房的专项债,意味着地方收购存量商品房进程取得了新突破,引起了市场关注。此次浙江、四川发行专项债用于收购存量商品房涉及多个项目,债券总金额接近20亿元,为各地提供了参考样本,预计后续专项债收购存量商品房也有望加速。

政策梳理:政策持续落位,为收购存量商品房提供资金支持
早在2023年2月,央行就设立“租赁住房贷款支持计划”,额度为1000亿元,支持金融机构在8个试点城市发放租赁住房购房贷款。2024年以来,中央及监管部门对收购存量商品房的资金支持政策持续落地,当前各地收购存量商品房的资金来源主要包括住房租赁团体购房贷款、保障性住房再贷款、专项债券等,各项支持政策落地时间及主要内容见下表:

数据来源:政府网,中指数据CREIS(点击查看)
政策研究:https://u.fang.com/ytcrnn/
中指研究院长期跟踪中央及全国各地房地产相关政策,持续为政府部门和企业提供政策监测服务,为各地政府完善房地产政策工具箱提供参考借鉴,同时帮助企业跟踪政策变化,更好地把握政策窗口,点击了解详情。
不同资金在利率和贷款年限上存在差异。
住房租赁团体购房贷款:贷款年限不超过30年,利率由商业银行根据借款人风险状况、风险缓释措施等因素合理确定,参考已落地贷款,2024年12月,建行江西省分行向上饶市发放住房租赁团体购房贷款2400万元,期限27年,利率2.95%。整体来看,住房租赁团体购房贷款的年限较长,但利率相对也较高;
保障性住房再贷款:2024年5月设立时央行发放的利率为1.75%,期限最长为5年(展期4次),期限较短,21家全国性银行向各地国企发放资金时通常要在1.75%的基础上加点,实际发行的贷款利率整体或在2.5%以上,部分甚至接近3%;2025年5月7日央行下调结构性货币政策工具利率0.25个百分点,保障性住房再贷款利率降至1.5%;
地方政府专项债券:从已发行的用于收购存量商品房的专项债券来看,发行利率在1.3%-2.13%之间,专项债券的期限分别为10年、20年、30年。对比来看,专项债券是利率水平较低且期限较长的一种方式。

数据来源:中指研究院综合整理
政策研究:https://u.fang.com/ytcrnn/

进展:各地收购存量商品房持续推进,专项债券收购迎来突破

数据来源:各地官方网站,中指研究院综合整理
政策研究:https://u.fang.com/ytcrnn/
2024年四季度以来,部分城市通过一些创新举措在收购存量商品房方面取得了一定效果。如广州、佛山将收购存量商品房与城中村改造相结合,广州、佛山部分城中村改造项目使用城中村改造专项借款收购存量商品房作为安置房,一方面加速了城中村改造项目的推进,另一方面也助力库存去化。据报道,截至2025年5月30日,黄埔全区通过“房票安置”模式累计完成认购商品房1100余套,去化面积近10余万平方米,拉动资金流转超20亿元。

数据来源:各地官方网站,中指研究院综合整理
政策研究:https://u.fang.com/ytcrnn/
今年5月浙江、四川先后发行专项债券收购存量商品房。自2024年10月财政部发声支持专项债券收购存量商品房以来,用于收购存量商品房的专项债券在浙江、四川先后发行落地,两省均为专项债券“自审自发”试点省份,也是首批专项债券得以率先落地的原因之一。
从金额来看,浙江、四川两地用于收购存量商品房的专项债券分别为17.5亿元、1.7亿元,分别占各省当期发行新增专项债券的3.2%、0.6%(浙江、四川当期分别发行新增专项债券552.7亿元、284.3亿元),合计发行金额19.2亿元,整体规模不高。
从收购项目的企业性质来看,两地合计11个收购项目,其中7个项目为地方国企所有,2个为混合所有制企业项目,2个为民企项目,地方国企的项目是收购主力,其收购金额达16.5亿元,占比超85%。
从收购价格来看,收购定价多通过备案价折扣的方式进行,如湖州南湖区多项目收购价格约为备案价格的90%左右;杭州祥生・银湖新语项目收购房源为企业自持商品房及车位,温州三个项目收购房源均为企业配建的政策性住房,因此收购价格折扣较大,如万科・欧洲华庭,协商确定本次收购户型建筑面积90、120平方米的价格在国有建设用地使用权出让合同约定指定销售价基础上再进行9折,分别按备案价的63%、54%进行计算。
从收购房源用途来看,多数收购项目用于保障性租赁住房,其中南充仪陇县项目部分收购房源用于配售型保障房。值得注意的是,湖州溪畔居等项目先期用于保障性租赁住房,在运营期满后出售房产,即先租后售,项目整体运营收入包括保障性租赁住房的租金收入、出售房产收入、停车费收入。

展望:未来专项债收购存量商品房推进节奏有望加速,加快各地去库存,改善市场供求关系
本次浙江、四川率先发行用于收购存量商品房专项债券规模较小,更多起到信号作用,为后续加大发行规模积累经验,并为其他省市提供参考借鉴。
专项债券为各地收购存量商品房提供了成本更低、期限更长的资金来源,一定程度有利于疏通当前各地收购存量商品房中的部分卡点问题,也有利于加快各地去库存工作,直接改善供求关系,促进房地产市场修复。
另外,两地收购存量商品房的定价方式及运营模式也为其他城市提供参考,预计短期更多地区或将发行专项债收购存量商品房,特别是专项债券“自审自发”试点地区可能加速落地。
声明:本文由入驻焦点开放平台的作者撰写,除焦点官方账号外,观点仅代表作者本人,不代表焦点立场。
