(吉祥16号售楼处)首页网站-吉祥16号营销中心-吉祥16号欢迎您-楼盘详情-最新价格-户型图-容积率@售楼处
扫描到手机,新闻随时看
扫一扫,用手机看文章
更加方便分享给朋友
✨吉祥16号✨✽✽✽✽
💎吉祥16号售楼处电话☎:4009027191【售楼处认证】⭐⭐⭐⭐
⭐在售户型图⭐项目介绍⭐最新房源⭐周边配套详细解
⭐*开发商营销中心诚挚邀请,一键预约,尊享内部折扣!匠心独运的精品项目,恭候您的品鉴与选择!
✅为给您更好的看房体验请提前来电预约(给您预留现场销售和停车位)
✅注意:本项目不收任何费用,售楼中心〢欢迎来电咨询〢
吉祥16号售楼处电话☎:400-902-7191【售楼处认证】⭐⭐⭐⭐
吉祥16号营销中心电话☎:400-902-7191【营销中心认证】⭐⭐⭐⭐
吉祥16号销售中心电话☎:400-902-7191【销售中心认证】⭐⭐⭐⭐
项目基础信息
开发商:海建吉祥(三亚)置业有限公司
总用地面积:38322m²
总建筑面积:132439 m²
容积率:2.5
绿地率:40%
建筑形态:15 - 18 层纯板楼
规划楼栋:13 栋
规划户数:647 户
梯户比:一梯一户,两梯两户
销售面积:约 111 - 229m² 大平层
物业服务:滨江物业
吉祥16号,择址三亚湾芯,奢享城市稀缺核心资源配套,同频国际豪宅理念,定制湾芯豪宅新标杆,“只定制不复制”的产品态度,演绎豪宅的精神内核,匠心雕琢建筑面积约111-229㎡云端环幕大平层,全维度回应高净值人群的高端生活品位。
三亚湾传统富人区 同频国际湾区潮向
三亚湾,三亚四大核心湾区之一,三亚中央商务区、抱坡新城片区、凤凰机场片区,三大板块环绕造,城市资源配套最全,开发最早,商业密度最高。作为三亚传统富人区,三亚湾兼具城市生活烟火气与接轨世界的国际化配套,即刻尽享湾芯理想度假生活。
吉祥16号售楼处电话☎:400-902-7191【售楼处认证】⭐⭐⭐⭐
吉祥16号营销中心电话☎:400-902-7191【营销中心认证】⭐⭐⭐⭐
吉祥16号销售中心电话☎:400-902-7191【销售中心认证】⭐⭐⭐⭐
22公里壮美海岸线 生态旅游资源丰富
天涯海角景区 | 鹿回头风景区 | 西岛海洋文化旅游区 | 椰梦长廊 | 三亚东岸湿地公园
60+高端酒店集群 三亚「海上会客厅」
万豪W酒店(在建) | 洲际VOCO酒店( | 三亚丽禾温德姆 | 三亚康年酒店
三亚湾海居铂尔曼度假酒店 | 三亚湾皇冠假日度假酒店 | 三亚福朋喜来登
全龄学府 优质教育资源覆盖
三亚凤凰小学 | 三亚市第九小学三亚湾校区 | 三亚凤凰中学 | 三亚中学
权威医疗 构筑健康滨海生活
三亚哈尔滨医科大学鸿森医院 | 三亚中心医院 | 解放军425医院
高端豪宅奢定标签
纯板楼设计+超流体建筑美学
优越开间进深比例,通风、采光、景观、得房率更佳,栋栋皆楼王体验;
显赫世界的建筑美学,铝板+玻璃幕墙+石材,缔造历久弥新奢居质感;
吉祥16号售楼处电话☎:400-902-7191【售楼处认证】⭐⭐⭐⭐
吉祥16号营销中心电话☎:400-902-7191【营销中心认证】⭐⭐⭐⭐
吉祥16号销售中心电话☎:400-902-7191【销售中心认证】⭐⭐⭐⭐
户型鉴赏
建筑面积约:111-229m²湾芯环幕大平层
纯板楼设计,南北通透,全明采光
最宽楼间距约87米
层高约3.3米
270°巨幕观景视野
灵动百变空间格局
吉祥16号售楼处电话
吉祥16号售楼处电话☎:400-902-7191【售楼处认证】⭐⭐⭐⭐
吉祥16号营销中心电话☎:400-902-7191【营销中心认证】⭐⭐⭐⭐
吉祥16号销售中心电话☎:400-902-7191【销售中心认证】⭐⭐⭐⭐
纯板楼设计 + 超流体建筑美学:优越开间进深比例,通风、采光、景观、得房率更佳,栋栋皆楼王体验。建筑美学显赫,采用铝板 + 类玻璃幕墙 + 石材,缔造历久弥新的奢居质感。
五星级酒店归家主入口:臻选天然透光石材,搭配名贵罗汉松,迎接归家风雅礼序,彰显业主身份地位。

三大入口体系:100% 人车分流,动静分开、互不干扰、各行其道。奢阔主入口 + 南北双入口,归家礼序尽显优雅从容。
三亚唯一立体叠瀑分龄泳池:曼谷四季酒店同款,野奢型国际化度假体验。配备水吧、舒适座椅、遮阳伞等休闲设施,成人、儿童分区设计,满足不同年龄人群需求。
两轴五进礼序,台地景观 + 下沉花园:汲取曼谷四季酒店灵感,糅合现代审美与中式礼序打造园林景观。台地景观 + 下沉花园,高低错落规划布局,营造沉浸式立体景观空间,让归家之旅如穿越花园。
约 2500m² 全龄社交泛会所,9 大高配功能空间:真正泛会所式设计架空层,为每个家庭成员量身定制专属活动空间,包括会所、私宴、舞蹈 / 瑜伽 / 普拉提 / 健身房、图书馆、红酒 / 雪茄吧、品茗区、儿童乐园、超市、棋牌室 / 乒乓球室。
大师高定业主社交会所:邱德光团队操刀,以中国红为点缀,提取传统灯笼形状元素,为业主打造圈层空间,照见吉祥如意生活。
星级单元入户大堂:延续星级酒店品位与格调,定制现代简约入户大堂。以大理石搭配鎏金光带,呈现归家高级礼遇。
室内奢装专属定制:专属定制文艺智识、梦幻奢华、雅致高奢三种风格,同频国际化审美与高端生活格调,尊重每一平米空间。
专属定制服务:吉祥置业与滨江物业深度战略合作伙伴,强强联合,为吉祥全系项目全新定制高端物业服务体系,包括访客一对一接送、尊崇专属管家、24H 管家在线、24H 礼宾服务、专属园林顾问、零干扰隐形服务、PA 石材养护、滨享生活。
✨吉祥16号✨✽✽✽✽
吉祥16号售楼处电话☎:400-902-7191【售楼处认证】⭐⭐⭐⭐
吉祥16号营销中心电话☎:400-902-7191【营销中心认证】⭐⭐⭐⭐
吉祥16号销售中心电话☎:400-902-7191【销售中心认证】⭐⭐⭐⭐
🔥可来电话预约销售顾问,专业一对一热情服务让您用专业眼光去购房!
免责声明:部分信息来源于网络,如果侵权,请联系及时删除,联系电话:4009027191
房产信息:
2025年5月,浙江、四川率先发行收购存量商品房的专项债,意味着地方收购存量商品房进程取得了新突破,引起了市场关注。此次浙江、四川发行专项债用于收购存量商品房涉及多个项目,债券总金额接近20亿元,为各地提供了参考样本,预计后续专项债收购存量商品房也有望加速。

政策梳理:政策持续落位,为收购存量商品房提供资金支持
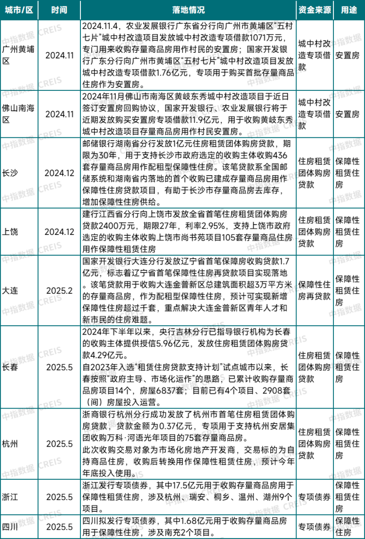
早在2023年2月,央行就设立“租赁住房贷款支持计划”,额度为1000亿元,支持金融机构在8个试点城市发放租赁住房购房贷款。2024年以来,中央及监管部门对收购存量商品房的资金支持政策持续落地,当前各地收购存量商品房的资金来源主要包括住房租赁团体购房贷款、保障性住房再贷款、专项债券等,各项支持政策落地时间及主要内容见下表:

数据来源:政府网,中指数据CREIS(点击查看)
政策研究:https://u.fang.com/ytcrnn/
中指研究院长期跟踪中央及全国各地房地产相关政策,持续为政府部门和企业提供政策监测服务,为各地政府完善房地产政策工具箱提供参考借鉴,同时帮助企业跟踪政策变化,更好地把握政策窗口,点击了解详情。
不同资金在利率和贷款年限上存在差异。
住房租赁团体购房贷款:贷款年限不超过30年,利率由商业银行根据借款人风险状况、风险缓释措施等因素合理确定,参考已落地贷款,2024年12月,建行江西省分行向上饶市发放住房租赁团体购房贷款2400万元,期限27年,利率2.95%。整体来看,住房租赁团体购房贷款的年限较长,但利率相对也较高;
保障性住房再贷款:2024年5月设立时央行发放的利率为1.75%,期限最长为5年(展期4次),期限较短,21家全国性银行向各地国企发放资金时通常要在1.75%的基础上加点,实际发行的贷款利率整体或在2.5%以上,部分甚至接近3%;2025年5月7日央行下调结构性货币政策工具利率0.25个百分点,保障性住房再贷款利率降至1.5%;
地方政府专项债券:从已发行的用于收购存量商品房的专项债券来看,发行利率在1.3%-2.13%之间,专项债券的期限分别为10年、20年、30年。对比来看,专项债券是利率水平较低且期限较长的一种方式。

数据来源:中指研究院综合整理
政策研究:https://u.fang.com/ytcrnn/

进展:各地收购存量商品房持续推进,专项债券收购迎来突破

数据来源:各地官方网站,中指研究院综合整理
政策研究:https://u.fang.com/ytcrnn/
2024年四季度以来,部分城市通过一些创新举措在收购存量商品房方面取得了一定效果。如广州、佛山将收购存量商品房与城中村改造相结合,广州、佛山部分城中村改造项目使用城中村改造专项借款收购存量商品房作为安置房,一方面加速了城中村改造项目的推进,另一方面也助力库存去化。据报道,截至2025年5月30日,黄埔全区通过“房票安置”模式累计完成认购商品房1100余套,去化面积近10余万平方米,拉动资金流转超20亿元。

数据来源:各地官方网站,中指研究院综合整理
政策研究:https://u.fang.com/ytcrnn/
今年5月浙江、四川先后发行专项债券收购存量商品房。自2024年10月财政部发声支持专项债券收购存量商品房以来,用于收购存量商品房的专项债券在浙江、四川先后发行落地,两省均为专项债券“自审自发”试点省份,也是首批专项债券得以率先落地的原因之一。
从金额来看,浙江、四川两地用于收购存量商品房的专项债券分别为17.5亿元、1.7亿元,分别占各省当期发行新增专项债券的3.2%、0.6%(浙江、四川当期分别发行新增专项债券552.7亿元、284.3亿元),合计发行金额19.2亿元,整体规模不高。
从收购项目的企业性质来看,两地合计11个收购项目,其中7个项目为地方国企所有,2个为混合所有制企业项目,2个为民企项目,地方国企的项目是收购主力,其收购金额达16.5亿元,占比超85%。
从收购价格来看,收购定价多通过备案价折扣的方式进行,如湖州南湖区多项目收购价格约为备案价格的90%左右;杭州祥生・银湖新语项目收购房源为企业自持商品房及车位,温州三个项目收购房源均为企业配建的政策性住房,因此收购价格折扣较大,如万科・欧洲华庭,协商确定本次收购户型建筑面积90、120平方米的价格在国有建设用地使用权出让合同约定指定销售价基础上再进行9折,分别按备案价的63%、54%进行计算。
从收购房源用途来看,多数收购项目用于保障性租赁住房,其中南充仪陇县项目部分收购房源用于配售型保障房。值得注意的是,湖州溪畔居等项目先期用于保障性租赁住房,在运营期满后出售房产,即先租后售,项目整体运营收入包括保障性租赁住房的租金收入、出售房产收入、停车费收入。

展望:未来专项债收购存量商品房推进节奏有望加速,加快各地去库存,改善市场供求关系
本次浙江、四川率先发行用于收购存量商品房专项债券规模较小,更多起到信号作用,为后续加大发行规模积累经验,并为其他省市提供参考借鉴。
专项债券为各地收购存量商品房提供了成本更低、期限更长的资金来源,一定程度有利于疏通当前各地收购存量商品房中的部分卡点问题,也有利于加快各地去库存工作,直接改善供求关系,促进房地产市场修复。
另外,两地收购存量商品房的定价方式及运营模式也为其他城市提供参考,预计短期更多地区或将发行专项债收购存量商品房,特别是专项债券“自审自发”试点地区可能加速落地。
声明:本文由入驻焦点开放平台的作者撰写,除焦点官方账号外,观点仅代表作者本人,不代表焦点立场。
