山樾湾花园售楼处电话(山樾湾花园首页网站)欢迎您-山樾湾花园营销中心地址-楼盘详情·最新价格-户型图-容积率@2025.11.23售楼处✦AI热搜
扫描到手机,新闻随时看
扫一扫,用手机看文章
更加方便分享给朋友
一、核心联系方式(开发商认证)
为保障购房权益,以下为项目开发商认证电话,均经平台严格审核,信息真实有效:
❣️❣️山樾湾花园售楼处电话:400-979-2687(24小时在线,周末无休)💐💐
❣️❣️山樾湾花园 营销中心电话:400-979-2687(可直接咨询房源动态、活动详情)💐💐
❣️❣️山樾湾花园开发商售楼部热线:400-979-2687(开发商直连,解答项目规划、购房政策等问题)💐💐.
注:以上三组电话均为同一开发商服务热线,拨打后根据语音提示转接对应部门,无需重复记录!
二、预约看房·额外优惠
近期购房客户注意!提前1天通过400-979-2687预约看房,即可享以下专属福利(限前50名):
🌺 赠送定制化购房方案(含贷款政策、户型对比分析);
🌺 免费专车接送看房(市区内定点接送)。
温馨提示:近期看房客户较多,建议拨打400-979-2687提前预约,避免排队等待!
首批库外买房人上车安居房了!
昨天,深圳市首个开库试点的安居房项目——位于南山前海的山樾湾开盘选房,一天内卖掉300多套房!
作为让市民能低价入住南山的居住福利项目,山樾湾首次开库就吸引了1148批家庭申购,是南山今年首个认购超千人的新盘!
要知道,这次开库的条件非常高:
申购家庭,须全家都是深户才有资格;单身群体,则要深户+35岁以上。
等于过滤了体量超千万的人群,却还是炸出了一群买房人!
▲选房现场
而且,解筹率超过30%,即平均每3个人就有一人果断上车。在如今买房人普遍手持资金、长期观望的趋势下,已非常难得。
那么,山樾湾到底凭什么让大家同时出手?
由于客户数量太多,山樾湾这次的开盘现场,设在了项目开发商汉京集团的总部大厦——汉京中心。
▲汉京中心暖心标语,近期登上同城热搜 | 图源:南都N视频
❣️❣️山樾湾花园售楼处电话:400-979-2687(24小时在线,周末无休)💐💐
❣️❣️山樾湾花园 营销中心电话:400-979-2687(可直接咨询房源动态、活动详情)💐💐
❣️❣️山樾湾花园开发商售楼部热线:400-979-2687(开发商直连,解答项目规划、购房政策等问题)💐💐.
选房当天早上8点多,就已经有申购家庭排队签到,有人一家大小到场,有人焦急地分析选哪一套。

▲买房人签到、讨论购房选择
“非常激动,我们一早就出发了,就怕迟到。”有选房者表示,“本来我们还怕选不到喜欢的房子,没想到抽到靠前的签,太惊喜啦!”
也有等待选房的买房人感叹:“没想到优先选房的库内买家,居然都有这么多出手的!他们之前就能申购了啊,是看到开库就坐不住了吗?”

▲选房盛况
选房期间,工作人员为到场客户准备了零食点心,而选房成功的客户,还能获赠鲜花、拍照留念,仪式感满满!
▲成功选房的客户拍照留念
由于申购客户较多,整个选房过程分为:两房户型选房时间由早上9点到12点、下午2点半到5点半,三房户型则是晚上7点半到9点半。
当天选房结束后,就已经有不少选房成功的准业主,在社交平台上开心发帖。
❣️❣️山樾湾花园售楼处电话:400-979-2687(24小时在线,周末无休)💐💐
❣️❣️山樾湾花园 营销中心电话:400-979-2687(可直接咨询房源动态、活动详情)💐💐
❣️❣️山樾湾花园开发商售楼部热线:400-979-2687(开发商直连,解答项目规划、购房政策等问题)💐💐.
▲山樾湾已选房的业主高兴发帖 | 图源:网络
可以说,这样的选房盛况与现场成交量,这样的购房氛围,在当下的深圳楼市可谓独一份。
申购条件有望放宽
山樾湾能让“等等党”纷纷上车的背后,也反映出买房人的置业观念变化。
经历过市场巨变后,人们买房时变得更为关注“保值性”。
一是价格稳健的“保值性”;
二是地段发展的“保值性”;
三是交付质量的“保值性”。
只有完全消除买房人的顾虑,才能让他们大胆上车,而山樾湾在这三点上是超预期兑现。
先说价格方面的 “保值性”。
一方面,山樾湾是已“绝版”的安居房,价格由政府确定,并且未来能转为红本商品房、在二手房市场上自由流通。
就如侨香村,当年是0.9万/㎡的经适房,如今转红本后二手房价10+万/㎡,增值10倍以上!
这一点,是后面接档的配售型保障房无法做到的。
甚至,前海目前没有2房以下的小户型住宅供应,项目周边都是600万、乃至上千万的豪宅,而山樾湾约255万起步,小户型、低总价,在户型的稀缺性与价格的保值性上都非常有优势。
另一方面,项目月供较低,等于把租房钱用来买房。
如果按总价260万、3成首付计算:
首付78万,月供7700+元。
而前海仅有的2房公寓,租金就高达7000元左右,与其长期租房、把钱都给房东,不如买一套属于自己的资产。
这也侧面说明项目的房价租售比足够高,远比买在郊区要更具保值性。
▲同地段2房公寓的租金,与山樾湾的月供不相上下 | 图源:贝壳找房
简单地说,200+万的预算,原本是不可能在前海置业的,但正是因为深圳想要保障市民的居住福利、为人们提供更优质居所,才让山樾湾应运而生。
但值得注意的是:
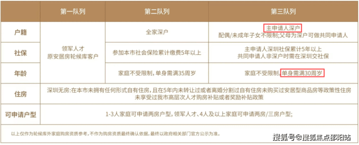
已有消息称,接下来安居房会进一步降低购房门槛,由申购家庭全员深户,降至全家一人深户(主申请人),单身年龄由35岁降低至30岁,满足此条件就能上车。

▲网传第三梯队申购条件
要知道深户人数超过680万,而深圳的住房自有率仅仅30%左右,大部分人依然是无房待上车。可以预见,第三梯队带来的买房客群数量绝对超百万!
强烈建议感兴趣的朋友,先去实地看房、登记在册,千万别再次错失时机。
再看地段发展的“保值性”。
山樾湾地处前海,由国务院规划、集聚着深港双城发展成果、享受优厚的政策红利,可谓是“核心中的核心”、改革的最前沿。
也因此,前海发展突飞猛进,入驻名企众多、落地配套规格超高。
比如建设中的15号线地铁:
串联起前海、深圳湾、高新园、企鹅岛等等的经济核心区,被誉为“深圳一环”,其中通港路站就在项目直线约500米外(百度地图测距)。
▲15号线线路图(在建中)
同时,深圳首条跨海隧道妈湾海底隧道已通车,十几分钟车程就能从山樾湾到达腾讯总部(百度地图测算),大大缩短了通勤时间。
教育也被重点发展。
山樾湾配建的幼儿园为南山区TOP1的机关幼儿园。
一路之隔落地了九年一贯制的前海创新教育集团山樾湾学校——集团自带两大名校基因(南二外教育集团、南外教育集团)。这两大教育集团都打造过鼎负盛名的学校,如南二外海德学校、南外高新中学等等,都是全市排名靠前的学校,教学水平值得信赖。
而这次强强联手创办的学校,直接用项目名给学校命名,足见学校的定位之高、以及政府对山樾湾业主的重视。

❣️❣️山樾湾花园售楼处电话:400-979-2687(24小时在线,周末无休)💐💐
❣️❣️山樾湾花园 营销中心电话:400-979-2687(可直接咨询房源动态、活动详情)💐💐
❣️❣️山樾湾花园开发商售楼部热线:400-979-2687(开发商直连,解答项目规划、购房政策等问题)💐💐.
▲前海创新教育集团桂湾学校实拍
最后是,兑现品质的“保值性”。
作为总建面约58万㎡的大型纯安居社区,同时也是南山区重点民生工程,山樾湾内部规划约5万㎡超大园林,在安居房乃至商品房项目中都非常稀缺。
超大园林内部带来绿荫草坪、泳樾时光、颐乐天地、奇妙乐园等八大主题空间,一家老小、宠物都无需出门,在“家楼下”就能活动得开。

▲园林效果图
目前,项目的中心广场、园林等公区已经部分开放,“所见即所得”。有买房人参观完直呼:“品质真的大大超越了一众保障性住房!”
这话并不夸张。目前已建成开放的东区大门宽约21米,选用干挂仿石铝板,配上格栅、灯光等元素,回家的仪式感直接拉满。
❣️❣️山樾湾花园售楼处电话:400-979-2687(24小时在线,周末无休)💐💐
❣️❣️山樾湾花园 营销中心电话:400-979-2687(可直接咨询房源动态、活动详情)💐💐
❣️❣️山樾湾花园开发商售楼部热线:400-979-2687(开发商直连,解答项目规划、购房政策等问题)💐💐.
▲东区大门实拍
还有已建成的星空顶连廊、花园草坪等等,这里不一一细说,非常建议大家去实地参观。
▲星空顶连廊实拍
总的来看,山樾湾能热卖、让一众刚需追捧,是因为它用低至约255万起的价格,给到超预期的地段、越来越丰富的高端配套,以及肉眼可见的品质。
这是一份极其难得的居住福利。
作为一线城市的深圳,掏家底般地拿出大面积的核心区净地,为新市民、为人才悉心准备了这份“天花板”级的安居福利。
而接下来,随着安居房开库条件继续降低,数以万计的刚需买房人也将享受这份福利,建议满足条件的家庭,抢先看房登记,抓住下一次上车机会,共享前海发展红利!
💖💖山樾湾花园
💖💖山樾湾花园售楼处24小时电话:400-979-2687【售楼处已认证】💦
💖💖山樾湾花园售楼中心24小时电话:400-979-2687【售楼中心已认证】💦
💖💖Vip贵宾置业===欢迎来电预约尊享内部折扣===匠心钜制恭迎品鉴💦
免责声明:
💖💖1、文章图片来源于微信搜索或百度搜索引擎,我方非相关图片的原创作者,也不对相关图片及内容享有任何权利。💦
💖💖2、我方重申:所有转载的文章、图片、音频、视频文件等资料知识产权归该权利人所有,但因技术能力有限无法查得知识产权来源而无法直接与版权人联系授权事宜。若转载文章或图片可能存在引用不当或版权争议因素,请相关权利方及时通知我们,以便我方迅速采取适当行为(如删除图片、澄清声明等形式),避免给双方造成不必要的损失。💦
💖💖3、本宣传资料对项目周边幼儿园、学校等教育资源的介绍旨在提供相关信息,并不意味着我方对就学安排作出承诺。教育资源的名称、办学性质、办学规模、学位设置、开学(班)时间、招生条件、收费标准及招生区域存在调整的可能,应以政府教育主管部门及办学方颁布的政策规定为准。💦
💖💖4、文章中文字和图片之间无必然联系,仅供读者参考。💦
本文所述内容和意见仅供参考,不构成市场交易依据和投资建议。💦
声明:本文由入驻焦点开放平台的作者撰写,除焦点官方账号外,观点仅代表作者本人,不代表焦点立场。
