深圳横岗铂晶府怎么样?横岗铂晶府配套学校-值得买吗?
扫描到手机,新闻随时看
扫一扫,用手机看文章
更加方便分享给朋友

【深圳横岗铂晶府开发商售楼处电话:4000-666-032转分机号1099 中介勿扰】
温馨提示:本楼盘暂不接受临时到访,过来看房请提前来电预约,谢谢配合!
深圳横岗铂晶府开发商售楼处电话:4000-666-032转分机号1099 ,横岗铂晶府💥1字头总价买地铁口2房,横岗稀罕绝板住宅小户型,荷坳地铁A出口,带精装修,面积:33-35㎡•两房带阳台,面积:65-72㎡•三房四房带阳台,特价2房182万,特价3房301万,住宅产权年限:70年(要购房名额)使用率130%以上,自带水晶城小学🍭核心商圈【上车小户型】精奢住宅小户复试,使用率130%以上,详解:层高4.2米,复试,带电梯,通燃气,厅出阳台,带幼儿园-地铁旁精奢小户建面约33-72㎡住宅小户。交楼标准:精装修
【必买铂晶府8大理由】
【位置】雄踞大运城芯,未来潜力无限
大运新城是深圳五大国际门面之一,以建设城市新客厅为目标。铂晶府雄踞大运城芯,与深港国际中心咫尺相隔,优享一座城市的繁荣未来。
【交通便利】近享地铁3号线,更加稀有
铂晶府坐享地铁3号线荷坳站,八站即达福田岗厦,一站到达未来深圳东部最大综合交通枢纽--大运综合枢纽,涵盖3号线、14号线、16号线、33号线(规划中直达机场),是未来深圳东部臻罕四轨交汇枢纽,龙岗大道、水官高速、机荷高速等纵横湾区,畅享城市、城际黄金交通生活圈。
【繁华配套】核心商圈 人气汇聚
💥近享大运新城各大繁华商圈,举步大运中心体育馆等繁华配套、都市繁华,触手可及。紧邻大运国际大学城,揽智核资产,汇聚城市菁英,与国际接轨,智创一城
【优质教育】全龄菁英学校 一键解决孩子成长
项目自拥水晶城小学,容纳24个教学班,1200多师生员工的办学规模。周边全龄教育资源环伺,家门口的学校,减少家长接送时间,成就孩子菁英未来。
【上车小户型】精奢住宅小户 更加臻贵
铂晶府深入洞察品质升级后的当代人居需求,以奢居标准打造建面约33-72㎡精奢住宅小户,全精装交付,独立红本出售,灵动空间,可自由打造,每一平方米都由自己掌控,低总价,低门槛,轻松成为深圳人。是年轻人在深圳的第一个家。
【亲近自然】臻罕城央生态资源 更加乐活
🌳铂晶府周边有横岗人民公园、大运自然公园、龙城公园、乐城公园等生态公园环抱,于繁华都芯坐享自然宁静,在璀璨都市舒享观景宜居,保持良好心情与生活。
【社区配套】超值服务 贴心体验
项目匠心打造二楼公共商务会客厅,定制高端商务体验,满足多元化的商务交流需求,打造高端会客新高度。举步社区服务中心,阅读室、运动天地、儿童娱乐区一应俱全。开启美好社区生活。
【物业】优质物管&智能化系统 更加方便
🏻引入品牌物业管理,为每一位时代菁英提供360°生活无忧服务。全方位、零死角电子监控,结合24小时安保人员,让你放心居住,静享私密生活。
户型鉴赏———
建面约33-35㎡2房2厅1卫

——建面约51㎡2房2厅1卫

——建面约64-67㎡4房2厅1卫

——建面约65-72㎡3房2厅1卫

欢迎品鉴——铂晶府售楼处24小时电话:4000-666-032转分机号1099(一对一热情服务)
免责声明🔉:
以上所发布的关于楼盘相关图文信息仅供您买房前参考,以上所有关于本楼盘的图文资料及说明请以最终以项目批文及双方在楼盘营销中心现场签署的买卖最终合同为准;本图文内容如无意中侵犯到某方权益,请联系我们将会及时处理。
深圳新盘每日情报站
9月22日
深圳楼市最新消息
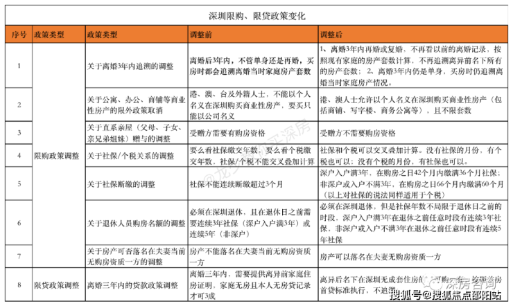
1、深圳限购限贷政策已不发文松绑:直系亲属赠与、过户可以无需购房名额;家庭买房可登记在非深户/无名额配偶名下;

2、深圳光明桂语兰庭可售型人才房已开始申购,共有711套,其中两房户型415 套,三房户型296套,均价为27660元。
前海深业云海湾、新城华苑、安居鸿栖台、安居福汇阁申购名单公示中。

3、宝安调增7宗宅地,位于沙井和燕罗,总建面达60.3万平;
4、“中国企业500强”名单发布:榜单中前100名共有8家企业来自深圳,6成以上的深企营业收入超过五千亿元;
5、光明科技金融政策:对新落户的金融机构总部,最高给予8000万元的一次性落户奖励;
6、深圳加快建设一批公共文化体育设施。其中图书馆北馆年内建成、青少年足球基地进入冲刺、自然博物馆紧张施工;
7、中山:二孩及以上家庭购房资格审核时无需提供住房证明;
8、重庆调整个人住房房产税政策:“三无”人员首套普通住房不再征房产税;

0
1
认筹中新盘
1、坪山传承启元府2栋141套住宅取证入市,即将开始认筹登记
户型为70-143平3-4房,备案均价3.7万带精装。
2、宝安卓越星奕府又加推新品1栋168套住宅,即将开始i深圳登记认筹
户型为85-110平3-4房,备案均价6.4万带精装。
3、龙岗布吉信义荔景御园推出7栋现售房源211套,9月23-27日i深圳登记认筹
户型为128-148平4房,备案均价7.4万,开盘有减8万送2年物业费优惠。
4、罗湖莲塘京基梧桐轩已取证入市,9月21-22日i深圳登记认筹
共145套住宅,户型为93-135平3-4房,备案均价6.3万。

0
2
即将开盘新盘
1、龙华北站超核紫云府已结束登记认筹,共认筹402批,认筹率86.6%,今天开盘选房
共464套住宅,备案均价7万带精装,开盘优惠91折后均价约6.4万,总价469起买超核中心精装3房。户型为82-93平3房。
2、光明满京华金硕华府已结束认筹登记,共认筹572批,认筹率81%,9月23日开盘选房
共704套住宅,备案均价4.68万送简装送中央空调,开盘88折后均价4.1万,总价315万起买3房。户型为89-99-102-120-139平3-4房。
3、光明金地峰境誉府已结束登记认筹,共认筹185批,认筹率37%,9月24日开盘选房
户型为83-121平3-4房,共497套住宅,备案均价5万带精装。开盘有3个98折和1个99折优惠,折后均价4.65万。
4、光明中海时光境已结束登记认筹,认筹名单待公布,9月26日开盘选房
户型为82-89-108平3-4房,共273套住宅,备案均价4.89万带精装。开盘88折优惠,折后均价4.3万,总价315万起。
声明:本文由入驻焦点开放平台的作者撰写,除焦点官方账号外,观点仅代表作者本人,不代表焦点立场。
