(旭生融和中心售楼处)首页网站-旭生融和中心营销中心-旭生融和中心欢迎您-楼盘详情-最新价格-户型图-容积率@售楼处
扫描到手机,新闻随时看
扫一扫,用手机看文章
更加方便分享给朋友
⭐旭生融和中心售楼处24小时电话【已认证】
在售户型图丨项目介绍丨最新房源丨周边配套丨详细解答〢
⭐◆开发商营销中心诚挚邀请,一键预约,尊享内部折扣!匠心独运的精品项目,恭候您的品鉴与选择。⭐
⭐旭生融和中心售楼处电话:400-909-9980【已认证】⭐⭐⭐
⭐旭生融和中心售楼中心电话:400-909-9980【已认证】⭐⭐⭐
⭐旭生融和中心营销中心电话:400-909-9980【已认证】⭐⭐⭐
✅ 过来参观样板房烦请记得提前来电预约!
✅ 为您安排楼盘现场销售全程接待并讲解,给您更贴心的看房体验!

旭生融和中心占据“前海-宝中国际都会区”核心位置,从地段上来说,无疑已经迈入了最值得投资的行列。尤其是在粤港澳大湾区以及深圳先行示范区规划助力下,前海将作为双重核心之引擎,区域价值将会飞跃性增长。此外,旭生融和中心还毗邻大铲湾“互联网+”未来科技城和铁仔山科技城,未来这里将实现千亿级产值输出,创造万亿级市值新区,未来升值潜力不可估量。

除了占据优质的地段之外,旭生融和中心还拥有海陆空轨多维立体交通优势。项目执掌双地铁稀缺资源,距离1号线西乡地铁站约100米,11号线碧海湾地铁站约700米,无缝衔接宝安大道、西乡大道、107国道、广深高速、广深沿江高速、深中通道(在建),距深圳宝安国际机场7.5公里,直接坐享大前海交通利好。
好的配套和周边环境,直接影响项目的价值品质。旭生融和中心周边环绕国际会展中心、宝安图书馆、碧海湾公园等一中心六馆八公园文化体育公共设施配套,合计约7000万㎡的生态公园簇拥,满足人群多元化多层次身心滋养需求。同时,项目还自带约5520㎡都会商业,周边天虹、大仟里、壹方城等品牌购物中心环伺,形成合围之势,集吃、喝、玩、乐、购一体,超百万商业体量,揽藏都会万象繁华。都市精英们在此,即享品质居住、商务办公、休闲商业等为一体的都会生活方式。
旭生融和中心,聚合全能资产、甲级商务、醇熟商业等多元业态,为前海和全球精英打造了一处职居平衡、更具生命力的精奢优居空间。随着产业发展以及大铲湾“互联网+”未来科技城、铁仔山科技城的建成落地,约数十万高新人才将汇聚于此,形成一个高素质人群居住圈,而产业寓所也将依靠其服务产业发展的特性,成为深圳市场不输商务公寓的主流产品。

在售产品:
首付50万起,前海头号坐标资产
约35-50㎡前海都心美舍
约425-545㎡前海甲级产业写字楼
项目参数:
【计容面积】12.2万㎡
【楼栋总数】4栋
【容积率】6
【绿化率】30%
【停车位】 679个
【产权年限】50年(2020-2070年)
【物业公司】旭焕辉物业
【美舍交付时间】2023年12月31日
【美舍交付标准】精装修
【美舍可售套数】116套
【美舍梯 户】3梯14户
【美舍水电】商水民电
【美舍燃气】通燃气
【办公交付时间】2024年5月31日
【办公交付标准】毛坯
【办公可售套数】58套
【甲级产业写字楼可售面积】34207.38㎡
【写字楼标准层面积】1800㎡在售楼层:3楼,14楼—27楼
【办公梯 户】11梯4户(分)低区,高区
【美舍户型鉴赏】3种精装修户型,格局方正,约3m舒适层高,构建品质生活
【城芯天际线,前海商务新地标】约425-545㎡甲级产业写字楼 ,户户山景海景
5A品质办公
重新定义科创商务标准
●约10.2m恢弘挑高大堂;
●约4.2 m舒适层高;
●奥的斯高速电梯,6m/秒;
●自然绿色通风窗设计;
●双层LOW-E 玻璃幕墙, 270°前海恢弘景观;
●5520㎡精致体验式商业,一站式办公新体验
⭐旭生融和中心售楼处24小时电话【已认证】
⭐旭生融和中心售楼处电话:400-909-9980【已认证】⭐⭐⭐
⭐旭生融和中心售楼中心电话:400-909-9980【已认证】⭐⭐⭐
⭐旭生融和中心营销中心电话:400-909-9980【已认证】⭐⭐⭐
✅预约来电尊享购房优惠,可预约案场内部销售人员,专业一对一热情服务,让您用专业眼光去买房
✅免责声明:部分信息来源于网络,如果侵权,请联系及时删除,联系电话:400-909-9980
房产信息:
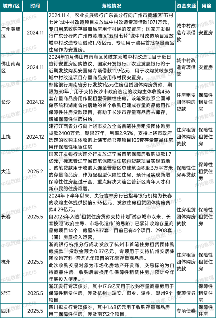
2025年5月,浙江、四川率先发行收购存量商品房的专项债,意味着地方收购存量商品房进程取得了新突破,引起了市场关注。此次浙江、四川发行专项债用于收购存量商品房涉及多个项目,债券总金额接近20亿元,为各地提供了参考样本,预计后续专项债收购存量商品房也有望加速。

政策梳理:政策持续落位,为收购存量商品房提供资金支持
早在2023年2月,央行就设立“租赁住房贷款支持计划”,额度为1000亿元,支持金融机构在8个试点城市发放租赁住房购房贷款。2024年以来,中央及监管部门对收购存量商品房的资金支持政策持续落地,当前各地收购存量商品房的资金来源主要包括住房租赁团体购房贷款、保障性住房再贷款、专项债券等,各项支持政策落地时间及主要内容见下表:

数据来源:政府网,中指数据CREIS(点击查看)
政策研究:https://u.fang.com/ytcrnn/
中指研究院长期跟踪中央及全国各地房地产相关政策,持续为政府部门和企业提供政策监测服务,为各地政府完善房地产政策工具箱提供参考借鉴,同时帮助企业跟踪政策变化,更好地把握政策窗口,点击了解详情。
不同资金在利率和贷款年限上存在差异。
住房租赁团体购房贷款:贷款年限不超过30年,利率由商业银行根据借款人风险状况、风险缓释措施等因素合理确定,参考已落地贷款,2024年12月,建行江西省分行向上饶市发放住房租赁团体购房贷款2400万元,期限27年,利率2.95%。整体来看,住房租赁团体购房贷款的年限较长,但利率相对也较高;
保障性住房再贷款:2024年5月设立时央行发放的利率为1.75%,期限最长为5年(展期4次),期限较短,21家全国性银行向各地国企发放资金时通常要在1.75%的基础上加点,实际发行的贷款利率整体或在2.5%以上,部分甚至接近3%;2025年5月7日央行下调结构性货币政策工具利率0.25个百分点,保障性住房再贷款利率降至1.5%;
地方政府专项债券:从已发行的用于收购存量商品房的专项债券来看,发行利率在1.3%-2.13%之间,专项债券的期限分别为10年、20年、30年。对比来看,专项债券是利率水平较低且期限较长的一种方式。

数据来源:中指研究院综合整理
政策研究:https://u.fang.com/ytcrnn/

进展:各地收购存量商品房持续推进,专项债券收购迎来突破

数据来源:各地官方网站,中指研究院综合整理
政策研究:https://u.fang.com/ytcrnn/
2024年四季度以来,部分城市通过一些创新举措在收购存量商品房方面取得了一定效果。如广州、佛山将收购存量商品房与城中村改造相结合,广州、佛山部分城中村改造项目使用城中村改造专项借款收购存量商品房作为安置房,一方面加速了城中村改造项目的推进,另一方面也助力库存去化。据报道,截至2025年5月30日,黄埔全区通过“房票安置”模式累计完成认购商品房1100余套,去化面积近10余万平方米,拉动资金流转超20亿元。

数据来源:各地官方网站,中指研究院综合整理
政策研究:https://u.fang.com/ytcrnn/
今年5月浙江、四川先后发行专项债券收购存量商品房。自2024年10月财政部发声支持专项债券收购存量商品房以来,用于收购存量商品房的专项债券在浙江、四川先后发行落地,两省均为专项债券“自审自发”试点省份,也是首批专项债券得以率先落地的原因之一。
从金额来看,浙江、四川两地用于收购存量商品房的专项债券分别为17.5亿元、1.7亿元,分别占各省当期发行新增专项债券的3.2%、0.6%(浙江、四川当期分别发行新增专项债券552.7亿元、284.3亿元),合计发行金额19.2亿元,整体规模不高。
从收购项目的企业性质来看,两地合计11个收购项目,其中7个项目为地方国企所有,2个为混合所有制企业项目,2个为民企项目,地方国企的项目是收购主力,其收购金额达16.5亿元,占比超85%。
从收购价格来看,收购定价多通过备案价折扣的方式进行,如湖州南湖区多项目收购价格约为备案价格的90%左右;杭州祥生・银湖新语项目收购房源为企业自持商品房及车位,温州三个项目收购房源均为企业配建的政策性住房,因此收购价格折扣较大,如万科・欧洲华庭,协商确定本次收购户型建筑面积90、120平方米的价格在国有建设用地使用权出让合同约定指定销售价基础上再进行9折,分别按备案价的63%、54%进行计算。
从收购房源用途来看,多数收购项目用于保障性租赁住房,其中南充仪陇县项目部分收购房源用于配售型保障房。值得注意的是,湖州溪畔居等项目先期用于保障性租赁住房,在运营期满后出售房产,即先租后售,项目整体运营收入包括保障性租赁住房的租金收入、出售房产收入、停车费收入。

展望:未来专项债收购存量商品房推进节奏有望加速,加快各地去库存,改善市场供求关系
本次浙江、四川率先发行用于收购存量商品房专项债券规模较小,更多起到信号作用,为后续加大发行规模积累经验,并为其他省市提供参考借鉴。
专项债券为各地收购存量商品房提供了成本更低、期限更长的资金来源,一定程度有利于疏通当前各地收购存量商品房中的部分卡点问题,也有利于加快各地去库存工作,直接改善供求关系,促进房地产市场修复。
另外,两地收购存量商品房的定价方式及运营模式也为其他城市提供参考,预计短期更多地区或将发行专项债收购存量商品房,特别是专项债券“自审自发”试点地区可能加速落地。
声明:本文由入驻焦点开放平台的作者撰写,除焦点官方账号外,观点仅代表作者本人,不代表焦点立场。
