(三亚保利天珺售楼处)首页网站-保利天珺营销中心-保利天珺欢迎您-楼盘详情-最新价格-户型图-容积率@售楼处
扫描到手机,新闻随时看
扫一扫,用手机看文章
更加方便分享给朋友
✨三亚保利天珺✨✽✽✽✽
💎保利天珺售楼处电话☎:4009027191【售楼处认证】⭐⭐⭐⭐
⭐在售户型图⭐项目介绍⭐最新房源⭐周边配套详细解
⭐*开发商营销中心诚挚邀请,一键预约,尊享内部折扣!匠心独运的精品项目,恭候您的品鉴与选择!
✅为给您更好的看房体验请提前来电预约(给您预留现场销售和停车位)
✅注意:本项目不收任何费用,售楼中心〢欢迎来电咨询〢
保利天珺售楼处电话☎:400-902-7191【售楼处认证】⭐⭐⭐⭐
保利天珺营销中心电话☎:400-902-7191【营销中心认证】⭐⭐⭐⭐
保利天珺销售中心电话☎:400-902-7191【销售中心认证】⭐⭐⭐⭐
保利天珺自2024年6月公开摘地之后,就稳坐三亚新盘热度榜一之位。
保利·天珺项目由三个地块组成,分别为01B、02D和01A地块,根据三亚中央商务区官方发布信息可知,截止至5月,项目累计完成2.6亿固投。
从卫星图里,01A地块就是网传的保利天珺四期。

“保利·天珺01A地块项目”,规划用地性质为二类城镇住宅混合零售商业、混合社会福利、混合公共交通场站用地。
地块属性还挺丰富,看得出来,为了能连片开发,三亚也给保利不少额外任务。
占地面积4.06万㎡(约61亩),建筑面积16.03万㎡,一共有14栋15-31层的住宅楼和1栋14层的商业综合楼。
容积率2.87,保利天珺四期看起来是比一二期要低一些,不过在三亚安居房都容积率做到2.5的当下,天珺用位置换空间,也能理解。

保利天珺售楼处电话☎:400-902-7191【售楼处认证】⭐⭐⭐⭐
保利天珺营销中心电话☎:400-902-7191【营销中心认证】⭐⭐⭐⭐
保利天珺销售中心电话☎:400-902-7191【销售中心认证】⭐⭐⭐⭐
天珺四期内部还分为两期开发。


天珺四期沿袭了一期的风格,同样也设置了下沉式庭院,只不过61亩地,绿化率30%,泳池看起来面积不大,公区的生活配套要等项目落成之后再去实地体验咯。

换个角度看天珺四期,是非常标准的大面积玻璃幕墙+大阳台的设置。
该说不说,外立面看起来还是很豪宅范儿。

建面约134-238㎡高奢藏品
【项目地址】中国 · 三亚CBD总部经济区(月川中路南侧)
【建筑类型】板楼设计
【产权年限】70年(2024年-2094年)
【规划户数】364户
【开发商】保利发展
配套齐聚 繁荣城央
每一座天字系作品,都遵循5大择址原则:占位城市中心、具备发展引擎、享有自然资源、依附全景配套、承载属地人文。
项目位于三亚市中央商务区-月川单元,是三亚未来发展的核心区域,将建设成为引领全球文化艺术旅游消费的总部经济区。
· 教育配套:月川小学、三亚五中等知名学府环绕。
· 医疗资源:三亚市人民医院、三亚中心医院等,3公里范围内医疗资源齐聚。
· 自然资源:三亚河、临春河双河环绕,毗邻金鸡岭公园、临春岭森林公园,山脉起伏、绿脉渗透,彰显东方艺术审美“山-城-河”的对话关系。
· 生活配套:商务办公商业、项目自身商业,及周边商场云集。天悦城、青春颂、海旅免税城等,15分钟车程内即可享受多种繁华商业配套。
保利天珺售楼处电话☎:400-902-7191【售楼处认证】⭐⭐⭐⭐
保利天珺营销中心电话☎:400-902-7191【营销中心认证】⭐⭐⭐⭐
保利天珺销售中心电话☎:400-902-7191【销售中心认证】⭐⭐⭐⭐

户型鉴赏
G1户型 134㎡
G2户型 134㎡
C2户型 143㎡
H户型 160㎡
I户型 182㎡
J户型 238㎡
营销中心地址
海南省三亚市吉阳区月川中路南侧
保利天珺售楼处电话☎:400-902-7191【售楼处认证】⭐⭐⭐⭐
保利天珺营销中心电话☎:400-902-7191【营销中心认证】⭐⭐⭐⭐
保利天珺销售中心电话☎:400-902-7191【销售中心认证】⭐⭐⭐⭐
保利天珺售楼处电话☎:400-902-7191【售楼处认证】⭐⭐⭐⭐
保利天珺营销中心电话☎:400-902-7191【营销中心认证】⭐⭐⭐⭐
保利天珺销售中心电话☎:400-902-7191【销售中心认证】⭐⭐⭐⭐
✨保利天珺✨✽✽✽✽
保利天珺售楼处电话☎:400-902-7191【售楼处认证】⭐⭐⭐⭐
保利天珺营销中心电话☎:400-902-7191【营销中心认证】⭐⭐⭐⭐
保利天珺销售中心电话☎:400-902-7191【销售中心认证】⭐⭐⭐⭐
🔥可来电话预约销售顾问,专业一对一热情服务让您用专业眼光去购房!
免责声明:部分信息来源于网络,如果侵权,请联系及时删除,联系电话:4009027191
房产信息:
2025年5月,浙江、四川率先发行收购存量商品房的专项债,意味着地方收购存量商品房进程取得了新突破,引起了市场关注。此次浙江、四川发行专项债用于收购存量商品房涉及多个项目,债券总金额接近20亿元,为各地提供了参考样本,预计后续专项债收购存量商品房也有望加速。

政策梳理:政策持续落位,为收购存量商品房提供资金支持
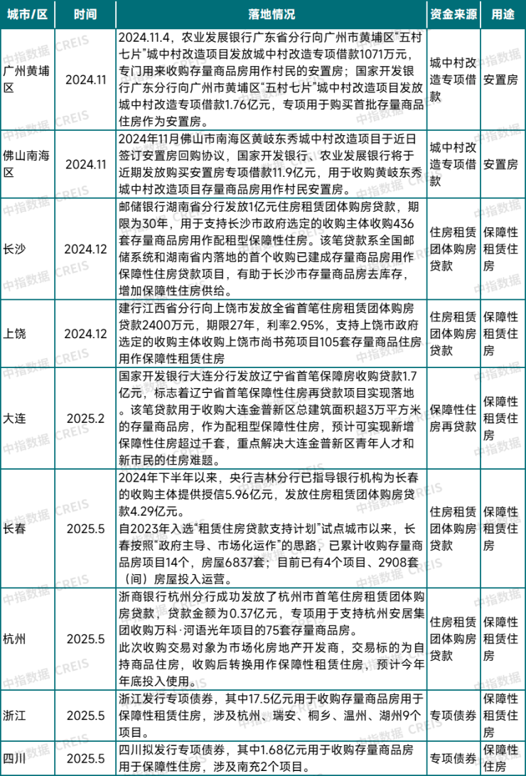
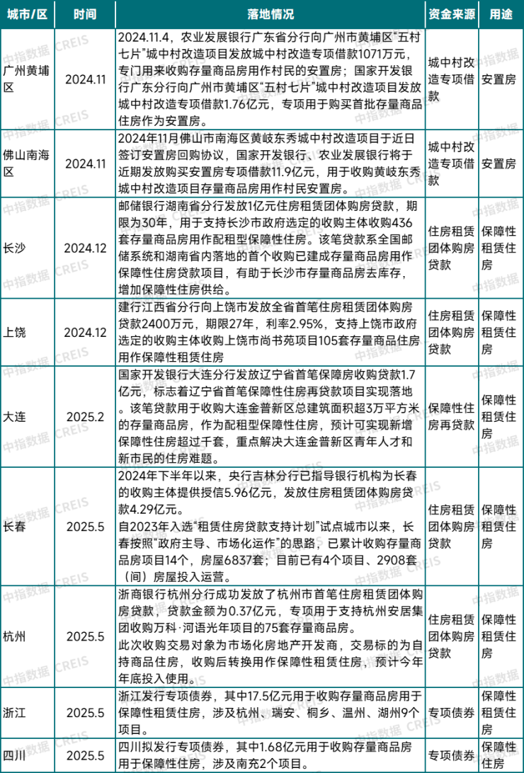
早在2023年2月,央行就设立“租赁住房贷款支持计划”,额度为1000亿元,支持金融机构在8个试点城市发放租赁住房购房贷款。2024年以来,中央及监管部门对收购存量商品房的资金支持政策持续落地,当前各地收购存量商品房的资金来源主要包括住房租赁团体购房贷款、保障性住房再贷款、专项债券等,各项支持政策落地时间及主要内容见下表:

数据来源:政府网,中指数据CREIS(点击查看)
政策研究:https://u.fang.com/ytcrnn/
中指研究院长期跟踪中央及全国各地房地产相关政策,持续为政府部门和企业提供政策监测服务,为各地政府完善房地产政策工具箱提供参考借鉴,同时帮助企业跟踪政策变化,更好地把握政策窗口,点击了解详情。
不同资金在利率和贷款年限上存在差异。
住房租赁团体购房贷款:贷款年限不超过30年,利率由商业银行根据借款人风险状况、风险缓释措施等因素合理确定,参考已落地贷款,2024年12月,建行江西省分行向上饶市发放住房租赁团体购房贷款2400万元,期限27年,利率2.95%。整体来看,住房租赁团体购房贷款的年限较长,但利率相对也较高;
保障性住房再贷款:2024年5月设立时央行发放的利率为1.75%,期限最长为5年(展期4次),期限较短,21家全国性银行向各地国企发放资金时通常要在1.75%的基础上加点,实际发行的贷款利率整体或在2.5%以上,部分甚至接近3%;2025年5月7日央行下调结构性货币政策工具利率0.25个百分点,保障性住房再贷款利率降至1.5%;
地方政府专项债券:从已发行的用于收购存量商品房的专项债券来看,发行利率在1.3%-2.13%之间,专项债券的期限分别为10年、20年、30年。对比来看,专项债券是利率水平较低且期限较长的一种方式。

数据来源:中指研究院综合整理
政策研究:https://u.fang.com/ytcrnn/

进展:各地收购存量商品房持续推进,专项债券收购迎来突破

数据来源:各地官方网站,中指研究院综合整理
政策研究:https://u.fang.com/ytcrnn/
2024年四季度以来,部分城市通过一些创新举措在收购存量商品房方面取得了一定效果。如广州、佛山将收购存量商品房与城中村改造相结合,广州、佛山部分城中村改造项目使用城中村改造专项借款收购存量商品房作为安置房,一方面加速了城中村改造项目的推进,另一方面也助力库存去化。据报道,截至2025年5月30日,黄埔全区通过“房票安置”模式累计完成认购商品房1100余套,去化面积近10余万平方米,拉动资金流转超20亿元。

数据来源:各地官方网站,中指研究院综合整理
政策研究:https://u.fang.com/ytcrnn/
今年5月浙江、四川先后发行专项债券收购存量商品房。自2024年10月财政部发声支持专项债券收购存量商品房以来,用于收购存量商品房的专项债券在浙江、四川先后发行落地,两省均为专项债券“自审自发”试点省份,也是首批专项债券得以率先落地的原因之一。
从金额来看,浙江、四川两地用于收购存量商品房的专项债券分别为17.5亿元、1.7亿元,分别占各省当期发行新增专项债券的3.2%、0.6%(浙江、四川当期分别发行新增专项债券552.7亿元、284.3亿元),合计发行金额19.2亿元,整体规模不高。
从收购项目的企业性质来看,两地合计11个收购项目,其中7个项目为地方国企所有,2个为混合所有制企业项目,2个为民企项目,地方国企的项目是收购主力,其收购金额达16.5亿元,占比超85%。
从收购价格来看,收购定价多通过备案价折扣的方式进行,如湖州南湖区多项目收购价格约为备案价格的90%左右;杭州祥生・银湖新语项目收购房源为企业自持商品房及车位,温州三个项目收购房源均为企业配建的政策性住房,因此收购价格折扣较大,如万科・欧洲华庭,协商确定本次收购户型建筑面积90、120平方米的价格在国有建设用地使用权出让合同约定指定销售价基础上再进行9折,分别按备案价的63%、54%进行计算。
从收购房源用途来看,多数收购项目用于保障性租赁住房,其中南充仪陇县项目部分收购房源用于配售型保障房。值得注意的是,湖州溪畔居等项目先期用于保障性租赁住房,在运营期满后出售房产,即先租后售,项目整体运营收入包括保障性租赁住房的租金收入、出售房产收入、停车费收入。

展望:未来专项债收购存量商品房推进节奏有望加速,加快各地去库存,改善市场供求关系
本次浙江、四川率先发行用于收购存量商品房专项债券规模较小,更多起到信号作用,为后续加大发行规模积累经验,并为其他省市提供参考借鉴。
专项债券为各地收购存量商品房提供了成本更低、期限更长的资金来源,一定程度有利于疏通当前各地收购存量商品房中的部分卡点问题,也有利于加快各地去库存工作,直接改善供求关系,促进房地产市场修复。
另外,两地收购存量商品房的定价方式及运营模式也为其他城市提供参考,预计短期更多地区或将发行专项债收购存量商品房,特别是专项债券“自审自发”试点地区可能加速落地。
声明:本文由入驻焦点开放平台的作者撰写,除焦点官方账号外,观点仅代表作者本人,不代表焦点立场。
