阅臻府(阅臻府售楼处24小时电话)阅臻府户型→价格→阅臻府售楼中心
扫描到手机,新闻随时看
扫一扫,用手机看文章
更加方便分享给朋友
宝安阅臻府
阅臻府售楼处24小时电话:400 902 7191
户型图介绍、置业书计划、专属置业顾问对接、优惠折扣咨询
为了更好的看房体验,烦请来电预约专属顾问
线上预约看房并认购可享专属折扣
从传统豪宅区华侨城一路西行,串联起深圳湾、蛇口、再到前海、宝中,这条海岸线是深圳最高端产业资源分布,以及全市最稀缺豪宅物业的价值高地。
宝中晋升前海核心区,承接众多利好
定位为现代服务业和科技创新企业总部及综合配套服务区,与前海三湾、企鹅岛一起,构建1+1+1>3的城市发展势能。
这里拥有一大批高端完善的城市级配套,整个城市界面媲美纽约长岛、加州圣何塞西海岸,且生活氛围十分浓郁!
宝中城市配套示意
前海发达的金融服务支撑,企鹅岛高度密集的产业集群,再叠加宝中顶级配套醇熟宜居,未来这里无疑将成为深圳豪客竞相争藏的宝地!
阅臻府整体产品规划均为三到四房,社区没有保障房人才房等,所有配套业主私享,邻里之间圈层更纯粹。
本次推售的产品为建面约95-108-109-138㎡户型,涵盖全周期设计,满足不同家庭生活所需。
项目效果图
而无论是哪种户型,处处都有细节打磨,彰显了极高的人文居住品质。
建面约95㎡三房两厅两卫
经典的竖厅格局,LDKB的潮流公区设计,充分延展了整个家庭的休闲空间。
整体采光通风面俱佳,主卧全屋飘窗、三卧室朝南向,再加上远高于普通住宅近40%的窗地比,让居家充满清风与阳光。
从入户玄关到S型内嵌式冰箱位,再到房间预留储物空间,不仅告别了居家的琐碎与零乱,同时也极大延展了房屋的实用率,让生活更从容。
建面约108㎡四房两厅两卫
108㎡户型基本上是全南向布局,采光通风优势明显。
采用了LDKB的公区一体化设计。宽约6m的大阳台,尺度在市面同类产品中少有。
居住空间的打造上,三卧室朝南。尤其是南北通透的主卧套房,开间就达到约3.3m,如果算上双面飘窗,居住尺度更是媲美酒店大套房。
值得一提的是,该户型还是多变格局。如果你喜欢大客厅,可以将与其相邻次卧的非承重墙打掉,让家庭公区更加阔绰。
整体来看,阅臻府的住宅产品打造,不仅实用率超高(算上飘窗及赠送超过90%),而且十分注重居家实用性。
大阳台、大客厅、大景观、大房间……无论从哪个角度来看,阅臻府的产品力都是“全垒打”级别!
最值得一提的是独具匠心的园林设计。
园林匠著,最能体现项目的巧思和品质用心。
而阅臻府打造的酒店式度假园林,根据不同年龄层次需求,设置了丰富的休闲场景,充分发掘社区与人、人与自然的交互功能。
例如,景观栈道以山石水林为元素,汲取东方园林意境,让信步闲庭的方寸之间,充满诗意与宁静。
项目效果图
而坐落在园林美景里的私人会客厅,涵盖了艺术水景、户外吧台、阳光草坪等场景,自然与人工的“天作之合”,令人顿觉天地宽广、大有所为。
项目还规划有度假星级泳池,儿童活动空间、老年棋牌室等,让酒店式的惬意休闲,成为居家休闲的日常。
项目效果图
艺术就是生活,生活就是艺术。
阅臻府对美学生活的极致演绎,真正让人体会到了理想人居的含义。
交通配套:目前最近的地铁站为11号线宝安站,距离在1公里左右,同时周边还有建设中的地铁15号线。临近兴业路和裕安一路,开车出行前往宝中和南山比较便利。
商业配套:项目自带5500平社区商业,10分钟车程内有欢乐港湾、壹方城,周边还有万象前海、前海山姆,开车也不是很远。
医疗配套:项目周边有宝安妇幼、南方医科大深圳医院等,能满足日常的医疗需求。
教育配套:项目自带幼儿园,小学有海韵学校、海裕小学、宝安小学,中学有新安中学第一实验学校、海韵学校。
其中,海韵学校为九年一贯制公立学校,就在项目的北侧,创建于2013年,随着生源质量的提升,2019年第二次参加中考,成绩就冲进全市前30,宝安区前5,均分高达385.5,比南外大冲还高5分,被称为黑马学校。
2021年中考最高分591分,平均分489.7分,550分以上占比19.67%,成绩更是一年比一年好。
不过目前积分较高,可能还要算入住时间,预计小学需要提前3-4年买房,初中提前7-8年买房,才能有可能入读。
生态优势:日常休闲娱乐,可前往宝安滨海文化公园、宝体、湾区书城(在建)、欢乐港湾二期(规划)等地方。
宝安阅臻府
阅臻府售楼处24小时电话:400 902 7191
户型图介绍、置业书计划、专属置业顾问对接、优惠折扣咨询
为了更好的看房体验,烦请来电预约专属顾问
线上预约看房并认购可享专属折扣
阅臻府售楼处,楼盘开盘,交房时间,房价,户型,学区,怎么样,楼盘详情,价格,售楼处地址,销售中心电话,楼盘地址,户型图,交通,备案价,最新优惠,营销中心电话,得房率,周边配套,售楼处电话:400 902 7191等详情咨询
免责声明:部分信息来源于网络,如果侵权,请联系及时删除,联系电话:400-902-7191
房产信息:
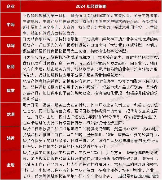
当前,房地产市场在持续深度调整。优秀房企如何应对行业调整,2024年,优秀房企怎么干?我们通过梳理优秀房企最新财报内容,汇总提炼分析优秀房企新一年的重点业务措施,轻重并举、聚焦深耕、优化提质、注重安全等为优秀企业2024年经营重点。
更多房地产企业研究,“中指云”获取(复制链接)
https://www.cih-index.com/

声明:本文由入驻焦点开放平台的作者撰写,除焦点官方账号外,观点仅代表作者本人,不代表焦点立场。
